beat365在线体育官网登录入口
学校首页
网站首页
组织机构
学生组织
团委会
学生会
社团
青年志愿者协会
规章制度
通知公告
新闻动态
学习园地
青年话题
学生风采
大事记
当前位置:
网站首页
>>
通知公告
>> 正文
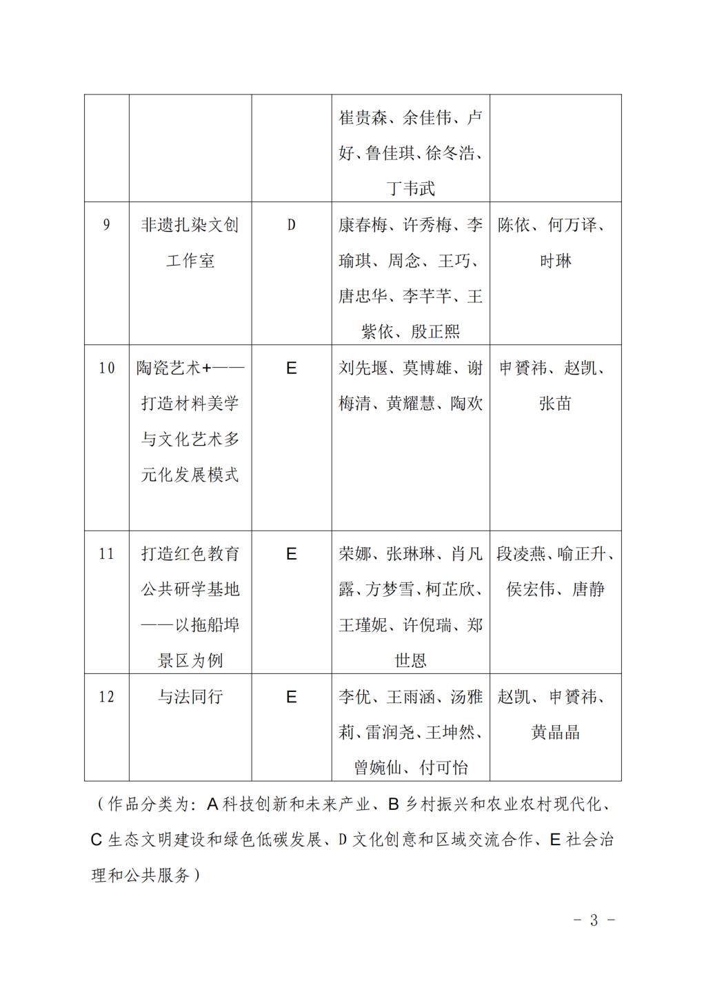
关于推荐参加湖北省第十三届“挑战杯”大学生创业计划竞赛作品的公示(新)
发布者:
发表时间:2024-05-20
浏览次数: