当前位置: 网站首页 >> 青年话题 >> 正文

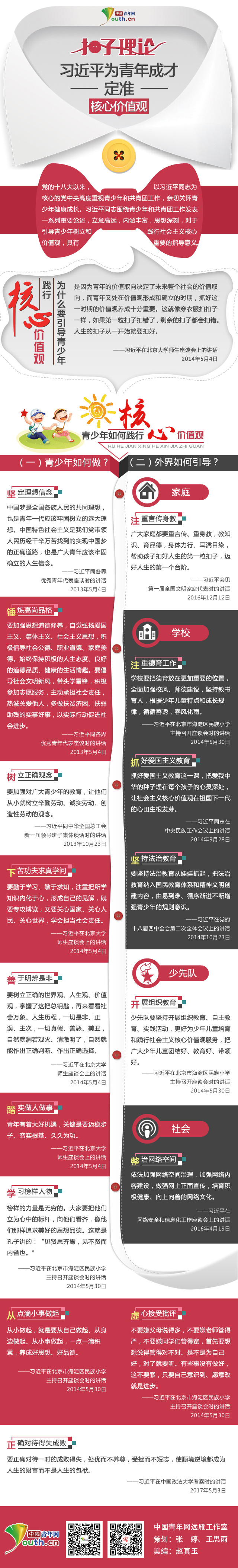
扣子理论 习近平为青年成才定准核心价值观

发布者: 发表时间:2018-05-28 浏览次数:
         

   学习解读《习近平关于青少年和共青团工作论述摘编》系列报道


    中国青年网北京9月25日电(见习记者 王思雨)党的十八大以来,以习近平同志为核心的党中央高度重视青少年和共青团工作,亲切关怀青少年健康成长。习近平同志围绕青少年和共青团工作发表一系列重要论述,立意高远,内涵丰富,思想深刻,对于引导青少年树立和践行社会主义核心价值观,具有重要的指导意义。

W020170925368380751203.jpg