在认知治疗的过程中,治疗初期会识别并矫正患者的自动化思维,而认知理论的假设,患者的自动化思维根植于患者的核心信念,本篇文章主要介绍“如何有效矫正核心信念”。

01
什么是核心信念
核心信念(core beliefs)是我们根植于头脑中有关自我,他人和世界的基本假设,指导着我们的行为,影响个体如何看待自己,感知环境与人际关系。
这些核心信念会影响我们的感受,情绪,行为和生理反应,影响个体人际关系,以及影响我们的主观幸福感,生活质量和关系满意度。
核心信念类似于个体的身份认同。它们就像性别或名字一样与我们密切相关。如果我们换了新名字,一开始肯定会感觉哪里不太对。
信念也是如此,当我们持有某些消极核心信念太久,重新再接受新的信念很有可能会出现“认知失调”,所以针对核心信念的认知重建有难度,需要鼓励来访者以open-minded 的心态和耐心逐渐适应新的认知。
核心信念于个体而言感觉像真理,改变不易却值得。消极的核心信念影响个体持续感受到不安,自我怀疑,消极情绪,反复向外界寻求确认;消极的核心信念会导致问题行为模式,如讨好他人或完美主义。
消极核心信念类似于观察者偏见--我们会倾向选择性相信那些与我们核心信念一致的事件和情境,忽略与核心信念相悖的事件和情境。
信念就像内心没有入口的“墙”,限制我们体验生活里新的可能。
Anyway,请谨记,核心信念不等同于客观事实;而当个体100%相信自己头脑中的想法时,想法即真理。
02
核心信念如何维持的
核心信念像“观察者偏见”,我们总是选择性关注并相信与我们偏见一致的信息。
信念是我们一遍遍强化并信以为真的“想法”。信念可以由一个非常简单的想法构成(如“我不够好”),也可以是一系列复杂的想法组成,如一个信念系统。不管你是否注意到,你总是无意识的倾向于相信自己所相信的东西。
事实上,如果认真留意,个体在不断地为自己信念的“正确性”辩护,即使这些信念会消极影响个体的主观幸福感和心理健康。
核心信念就像你雇佣的律师在不断“正名”其合理与正确性。维持信念系统运作的方式是持续不断地确认、并为其正名,却几乎不去质疑自己信念的客观合理性。
03
核心信念
对生活幸福感的影响
我们在不同生活领域都会发展出一系列核心信念,这些信念影响着个体的主观幸福感、成功和自我实现。我们通过已经形成的核心信念去理解我们生活的世界。信念不过是一系列随着时间推移,我们愈发信以为真的想法。
核心信念通常是建立在早期经验之上,根植于你头脑中的生活信念是你儿童时期从父母(父母的教养方式和养育观念)和其他有重要影响力成人身上习得的。遗憾的是,许多人从未反思其真实性。那些头脑里坚若磐石的信念影响个体的认知,且不易改变。
04
核心信念
导致消极自动化思维
认知行为疗法中涉及,生命早期形成的核心信念是如何导致后来的消极自动化思维。这种消极自动化思维随即导致了问题行为和症状。消极自动化思维通常包括认知歪曲。学会识别认知歪曲有助于挑战导致消极情绪和症状的病理性思维(详情参考:16种常见认知歪曲▎识别并有效处理的方式(基于最新研究))。下面解释了该循环是如何运作的。
1. 早期经验—— 负面的批评否定或与他人不公平的比较。
2. 有害假设(核心信念) ——“我不如别人”, “我的价值建立在别人如何看待我之上”。
3. 后来重要的生活事件——如关系的破裂。
4.消极自动化想法或认知歪曲——“都是我的错”,“我会孤独到老”,“我很蠢”以及“我有问题”。
5. 症状——行为上:社交退缩,动机上:丧失兴趣,拖延;情绪上:悲伤,焦虑,内疚;认知上:难以集中注意力,决策困难,自责;生理上:睡眠困难,食欲不振。

05
核心信念的形成
假如,你在小时候每与父母分享自己的情绪或感受时,他们总是说这是你的错。也许他们是出于善意。如果你说:“我感觉我难以融入集体,我害怕其他孩子不喜欢我。”你的父母可能不想让你有此想法和情绪,也许只是简单的告诉你“你错了,你的感受不对。”
当这种情况一遍遍发生在你体验到消极情绪后,你的感受总是不能被父母正视,随着时间推移,你可能会发展出一种“我错了,我有问题”的信念,你无法信任自己,甚至觉得自己不应该有这种情绪。
如果你从根本上相信自己是错的,你可能会发现你难以自信的表达自己的态度与感受,质疑自己的价值感或者无法相信自己。这种信念影响着你生活的方方面面(工作,学业与人际关系等)。
如果你在童年时遭到虐待,你可能会形成“我是容易受伤害的,人是不安全的”信念。
作为儿童,得出这种结论是有适应性意义的,这有助于防止自己轻信那些虐待你的人。但是,在你成年后,这种信念会影响人际关系,妨碍你建立关系和信任他人。
事实上,童年创伤造成恐惧的泛化,这种信念的认知偏差在于“以偏概全”,现实真相应该是“我不相信虐待我的人(而非所有成人)会保护我或在意我的需求”。
06
为什么
要识别核心信念
如果你觉得自己被困于某种不断重复的问题行为模式,想要改变却不断重演,如:成瘾,暴饮暴食或人际关系困难,那么很可能是你头脑中的某个核心信念正在“发挥作用”。
例如,如果你曾遭遇创伤,可能抱有“世界不安全,别人不值得信任”的核心信念,那么你容易体验到焦虑、难以形成和维持亲密关系,或共病其他症状,如:边界不清,强迫思维和行为或完美主义。
你可能从未真正注意到你的焦虑情绪和某个根深蒂固的信念(即世界是不安全的)有关。你只注意到自己的焦虑情绪。这就是为什么识别核心信念很重要。
促使我们理解核心信念和情绪之间的关系,为我们提供了上帝视角,以另一种方式看待造成消极情绪与问题行为的根源。把自己从负面情绪中解脱,找到造成心理障碍的“罪魁祸首”,有效行动。
07
消极核心信念
另一个示例,可能会出现在事业或人际关系中。假设你正在为职业理想而努力,但却注意到自己在迈向职业目标的途中,自己的拖延,焦虑,回避行为却显著消极影响自己的事业发展。
你可能会好奇“我怎么了,为什么我一直在拖延?我是想要达成这个目标的啊!”但是,你可能并未察觉到自己根植于心的核心信念在拖后腿,即“自己不配成功,别人会发现自己是个赝品,或要想获得成功,就必须付出超出自己能力范围的东西。”
核心信念从来不是我们每天能轻易察觉到的。当你在从事理想的工作时,你可能会注意到“我可能需要休息一下”或“也许我应该提升我的简历”。你不会想到“我毫无价值,我能力不够”,这种消极核心信念才是导致在工作中面临挑战时,表现出回避,拖延和焦虑的“元凶”。
识别核心信念有助于我们掌控自己的生活。察觉到驱动想法和行为的无意识力量,最终促使我们从过往重复的问题行为和消极情绪中解放。
改变信念,最终改变生活。

08
CBT如何改变核心信念
核心信念很难改变,因为它们是隐蔽、自动化,无意识的过程;核心信念像标签,是我们自我身份的组成部分。
但学会识别、挑战和重构功能不良的想法和非适应的核心信念是通往心理健康的重要步骤。
认知行为疗法(CBT)提供了多种策略以帮助个体识别和改变核心信念。以下为挑战核心信念的有效方法:
1. 识别。
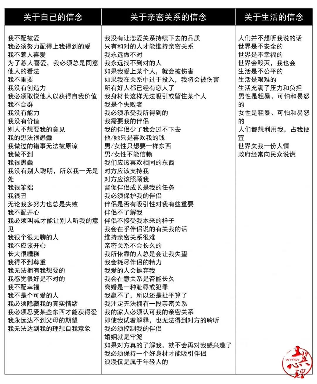
识别你视之为“真理”的核心信念。使用下面核心信念表格选出符合自己的核心信念。(下图为常见消极核心信念)

2. 质疑。
苏格拉底式提问,问自己:“维持这种特殊信念有利于我吗?这种信念是真实有效的吗?”,“相信该信念的好处和坏处是什么?”
3. 转变。
反向思考你所抱有的信念是否可能是真的。
例如尝试将“我必须隐藏我的真实情绪”转变为“表达我的真实情绪是ok的”,或者将“我必须控制我的伴侣”转变为“我能够接受我的伴侣”。
有许多方式可供转变信念和表达相反信念。尝试不同的方法,然后问自己相反信念是否比最初信念更理性或更客观。
4. 重建。
你可以创建一个清单来帮助你强化重建后新的适应性的信念。
09
向下箭头问题&回答技术
另一种识别和挑战核心信念的策略是箭头向下的提问&回答(Downward Arrow Question & Answer Technique )技术。
首先从识别消极自动化思维开始,假设该想法是真的,思考为什么这会给你造成困扰或痛苦。
然后,一步步引发一系列消极想法,直到触及核心信念,再次询问:“这对你来说意味着什么?”或“假设这是真的,为什么如此糟糕?”
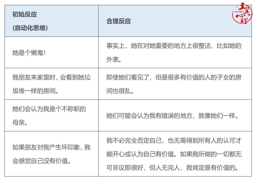
例如下图,A女士因女儿拒绝打扫房间表现出无助感和无价值感。下面,以此为例展示了箭头向下技术在处理自动化思维“她的房间就是个垃圾堆”中的应用:

10
“如果...该怎么办”
向下箭头技术
另一版本的箭头向下技术“如果...该怎么办”练习(“what-if” downward arrow technique)常用来处理焦虑障碍。该练习的目的是识别你真正害怕的事物。你试图回避的潜在恐惧是什么?你可以将你的核心信念看作核心恐惧。
对于该版本练习,步骤相同,如下:
▪ 识别消极自动化思维。
▪ 问自己“如果这是真的,该怎么办?最糟糕的情况会是怎样?你最恐惧的是什么?”
▪ 继续记录下一个出现的想法,然后重复询问同样问题,直到触及担忧或恐惧的根源。
▪ 当你识别出自己“最害怕”的恐惧后,你可以问“这个发生的可能性有多大?”或“如果真的发生了你会如何面对?”
这项技术帮助治疗师找到导致患者焦虑的核心恐惧,并尝试暴露疗法来治疗焦虑。
11
关系核心信念
的人际箭头向下技术
针对亲密关系有关核心信念的人际箭头向下技术。与上述练习相似,该练习可用来处理人际关系中的核心信念,步骤如下:
▪ 识别与关系有关的自动化思维
▪ 问自己“如果这是真的,你对这段关系和对方的看法是什么?你在扮演何种角色,对方又在扮演什么角色?”
▪ 写下该想法,再次问相同问题,直到识别出有关这段关系的核心信念。
12
识别核心信念中的认知歪曲
在触及核心信念的过程中,假设这期间每个回答都是真的。关键是要识别这些自动化思维并非一定是真的。现在,回头寻找每个回答中的认知歪曲,例如:

13
常见核心信念
常见核心信念一般分为以下几类:
自我 ____________
他人 ____________
世界 ____________
1. 无价值感/缺陷: (我不可爱,我有问题,我很糟糕,我没能力);
2. 羞愧/内疚:(我做了一些不好的事,所以我是个坏人);
3. 控制感:(我无能为力,我无法处理这,我不能胜任....);
4. 安全感/脆弱性:(我是不安全的,世界是不安全的)。
核心信念具体示例:
▪ 我必须被爱才能快乐。
▪ 为了讨好别人,我最好放弃我的利益。
▪ 除非我获得什么重要成就或天赋异禀,否则我无法获得他人尊重。
▪ 别人要是不喜欢我,我就无法开心。
▪ 如果单独一人,我会孤独。
▪ 我必须做的更多才能和别人一样好。
▪ 我无法相信其他人,因为他们会伤害我。
▪ 如果别人知道我真实的样子,就不会喜欢我了。
▪ 我的幸福更多的取决于别人,而非自己。
▪ 如果我喜欢的人不喜欢我,意味着我不值得被爱。
▪ 我应该时刻保持对自己能力的怀疑。
▪ 为了不被讨厌,我必须帮助所有需要帮助的人。
▪ 我一个人没办法应对。
▪ 我的身份(种族、民族、性别等)比其他人差。
▪ 我没资格请求他人的帮助。
▪ 所爱的人身处困境都是我的错。
▪ 即使我有难言之隐,还是应该优先考虑其他人。
▪ 我不应该伤害任何一个人的感情。
▪ 我是个很糟糕的人(蠢笨、丑、骗子、懒惰、吹毛求疵)。
▪ 我必须时刻处于对事物的控制之中。
14
对常见核心信念的理性矫正
核心信念:我必须被所有我重视的人喜爱或赞赏。
合理回应:我想要被大多数人喜爱或赞赏,我会试着以令人尊重的方式行事。但是肯定会有某些人不喜欢和不接纳我,无论是不是我的原因。这不是什么灾难性的事情,我的自尊不能总依赖于别人的肯定。
核心信念:我必须能胜任我做的所有事情。除非我是最好的或表现最为优异的,否则就无法对自己满意。
合理回应:我应该追求的是尽自己最大的努力,而不是成为最优秀的。我可以享受我所做的事,即使我不是特别擅长。我不害怕尝试可能会失败的事物。我会失败,但失败并不意味着我是个差劲的人。相反,敢于尝试是一种勇气,是我成长所必需的。
核心信念:如果某事是(或可能是)危险的或可怕的,我必须非常小心谨慎,保持警惕,以防它发生。
合理回应:与其沉湎于此,不如直面这件事,寻找解决方法,对我最有利。担忧并不能阻止这件事的发生。即使发生了,我也能应付得来。
核心信念:回避虽可耻但有用,比直面生活和责任更容易。
合理回应:我会做那些必要的事,承担该负的责任,不论我多么不喜欢。生活就是这样。回避可以是生活中的合理间歇,但如果令回避占据大部分生活,只会起到适得其反的作用。
15
处理核心信念
识别自己的核心信念需要时间和练习。我们不仅需要挑战自动化思维和信念的可靠性,还需要认识到这些信念对我们生活的负面影响。
处理核心信念的另一个重要步骤是意识到信念对情绪的影响,但是当治疗师在处理患者的消极自动化思维与核心信念时。
切记,治疗的目标不是帮助患者心灵鸡汤似的积极思考,乐观预期,而是向正态分布式的眼光理性科学地看待,避免非黑即白的故意乐观或糟糕至极。
Think objectively rather than think positive.
这个世界没那么好,也没那么糟。